Am 14. Oktober 2025 hat Microsoft den offiziellen Support für Windows 10 eingestellt. Für viele Nutzerinnen und Nutzer von Windows-PCs stellen sich jetzt viele Fragen: Ist mein Computer jetzt unsicher? Muss ich sofort handeln? Und was sind meine Optionen?
In diesem Artikel erklärt die Silver-Tipps-Redaktion, was das Support-Ende von Windows 10 bedeutet und wie Sie Schritt für Schritt die beste Entscheidung für Ihre Situation treffen, um weiter sicher Ihren Computer nutzen zu können.
Was bedeutet „Support-Ende“?
Wenn Software-Anbieter den Support, also die Unterstützung, für ein Programm einstellen, heißt das in der Regel Folgendes: Es werden keine neuen Sicherheitsupdates mehr zur Verfügung gestellt. Es gibt keine technischen Verbesserungen mehr und der Kundendienst bietet keine Hilfestellung mehr für die bestimmte Version an.
Das trifft auch auf das Support-Ende von Windows 10 zu. Microsoft, die Firma hinter dem Betriebssystem, hat mit Windows 11 eine neue Version veröffentlicht und wird zukünftig nur noch diese unterstützen. Für Sie bedeutet das: Ihr Computer funktioniert zwar weiterhin, wird aber zunehmend unsicherer und anfällig für Schadsoftware.
In den Systemeinstellungen können Sie herausfinden, welche Windows-Version Sie nutzen. Dafür navigieren Sie zu folgender Einstellung: Start>Systemsteuerung>System und Sicherheit>System
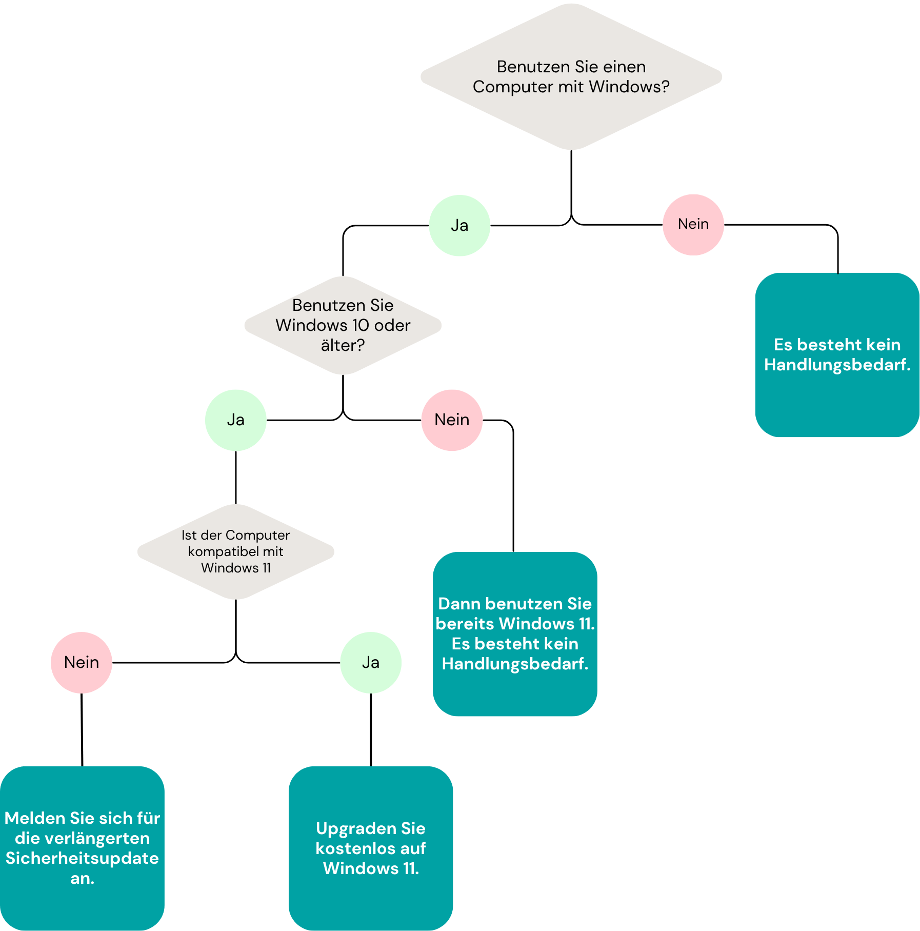
Wenn Sie noch Windows 10 oder älter nutzen, sollten Sie reagieren. Folgende Optionen bieten sich an:

Mit dieser Entscheidungshilfe finden Sie leicht heraus, was jetzt zu tun ist. Vorausgesetzt, Sie wollen Windows weiter nutzen.
Upgrade auf Windows 11
Wenn Ihr Gerät kompatibel ist, können Sie kostenlos auf Windows 11 upgraden. Das geht einfach über das normale Windows-Update. Geben Sie unten links in das Suchfeld „Windows-Update“ ein. Dort finden Sie die Option, um Windows 11 zu installieren.
Wenn Sie sich nicht sicher sind, ob Ihr Gerät kompatibel ist, installieren Sie das Programm „PC-Integritätsprüfung“ von Microsoft und starten Sie es. Es wird eine Diagnose durchgeführt, die Ihnen zeigt, ob Windows 11 auf Ihrem Gerät funktioniert.
Sicherheitsupdates verlängern (ESU-Programm)
Für Privatnutzer*innen bietet Microsoft ein weiteres Jahr kostenfreie Sicherheitsupdates an, das sogenannte ESU-Programm (Extended Security Updates, also erweiterte Sicherheits-Updates). Voraussetzung ist aber ein Microsoft-Konto, mit dem Sie auch im Betriebssystem angemeldet sind.
Wenn alle Voraussetzungen erfüllt sind, können Sie sich über einen Link in „Windows Update“ für die verlängerten Sicherheitsupdates registrieren. Wichtig: Sie erhalten diese nicht automatisch! Sie müssen sich extra anmelden.
Detaillierte Informationen zu den verlängerten Sicherheitsupdates erhalten Sie bei Microsoft: Erweiterte Sicherheitsupdates für Windows 10
Ein neues Gerät kaufen
Falls Sie sowieso schon mit dem Gedanken gespielt haben, ein neues Gerät zu kaufen, ist das vielleicht der passende Anlass. So kommen Sie auch dem Update-Ende mit ESU zuvor.
Neue Geräte werden bei seriösen Händlern grundsätzlich mit aktuellen Betriebssystemen verkauft. Sie laufen also nicht Gefahr, einen Computer mit Windows 10 zu kaufen.
Sie müssen sich aber auch nicht auf einen Computer mit Windows-Betriebssystem festlegen. Die Firma Apple bietet Computer mit eigenem Betriebssystem an und viele Händler liefern PCs mittlerweile auch mit dem Open Source-System Linux aus.
Ein anderes Betriebssystem installieren.
Wenn auf Ihrem Gerät Windows 11 nicht unterstützt wird, können Sie selbstverständlich auch ein anderes Betriebssystem installieren. Mittlerweile gibt es eine große Auswahl an Linux-Versionen, jede mit eigenem Schwerpunkt.
Die Installation und Einrichtung sind aber etwas anspruchsvoll und eher für fortgeschrittene Nutzer*innen geeignet. Wie die Installation einer Linux-Distribution ablaufen kann, erfahren Sie beispielsweise hier bei PC-Welt: Linux wie Windows: Welche Distribution ist am ähnlichsten?
Fazit
Das Ende des Windows-10-Supports ist kein Grund zur Panik. Trotzdem sollten Sie zeitnah handeln, wenn Sie das „alte“ Microsoft-Betriebssystem noch nutzen. Die einfachste Variante ist das Upgrade auf Windows 11. Sollte Ihr Gerät nicht kompatibel sein, empfiehlt es sich, sich zumindest für die verlängerten Updates zu registrieren.
Damit kaufen Sie sich Zeit, um den nächsten Schritt zu planen. Viele Nutzer*innen werden leider nicht um den Kauf eines neuen Geräts herumkommen. Ob das dann wieder mit Windows kommen muss, müssen Sie selbst entscheiden.
Quellen und weiterführende Links
Erweiterte Sicherheitsupdates für Windows 10 | Microsoft Windows
So verwenden Sie die App „PC-Integritätsprüfung“ – Microsoft-Support
Support für Windows 10 endet: Das müssen Sie wissen | Verbraucherzentrale.de
Linux wie Windows: Welche Distribution ist am ähnlichsten? – PC-WELT









